Heathkit SB-640

Object/Artifact

-

Radio Alpha

Name/Title

Heathkit SB-640

Description

Remote LMO (VFO)

Category

VFO

Made/Created

Manufacturer

Heath Company

Date made

1967 - 1970

Dimensions

Height

6-3/4 in

Width

10 in

Depth

11 in

Weight

5-1/4 lb

Valuations

Value

$99.00

General Notes

Note

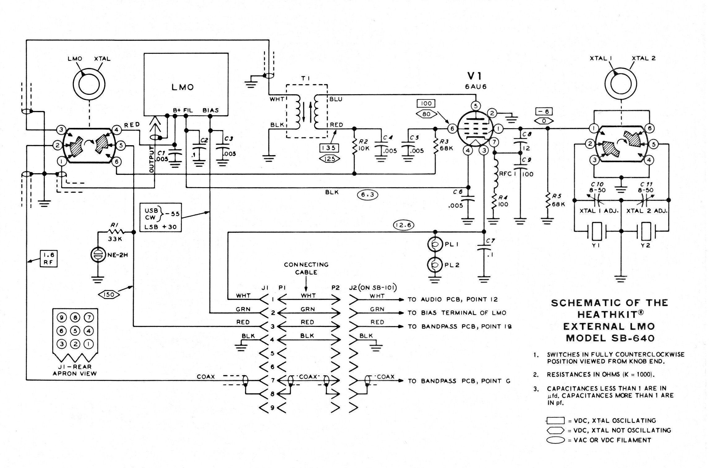
Designed for use the with SB-101 and SB-102. The SB-640 remote LMO proved to be less popular than Heath had anticipated and was discontinued after only four years of production. As a result, the 640 has become one of the more elusive of the SB-series accessories. Discontinuing the 640 may have been a mistake since the SB-102 (released in 1970, the same year the 640 was deleted) proved to be even more popular than its predecessors, and would no doubt have boosted sales. The SB-640 is designed to permit split frequency operation with the SB-101 and 102 transceivers. With the combination of the 101 or 102 and the 640, five modes of operation are possible; (1) transceiving from the 101/102; (2) transceiving on the 640; (3) transceiving on the 640 crystals; (4) transmitting on the 640 and receiving on the 101/102; (5) transmitting on the 640 crystals and receiving on the 101/102. Whenever the SB-640 is controlling the frequency, a red light on the front panel will be on. Thus, in conditions 4 and 5 above, the light will be on when transmitting and off when receiving. Under conditions 2 and 3 above the light will remain on. The SB-640 is largely an empty cabinet. Inside is a standard tube type LMO—the same one found in the SB-100 and 101 (refer to SB-100 for a discussion of the LMO). Note: While the schematic for the 640 shows only one tube, there is, in fact, a second tube (6CB6A) on the LMO module itself, which is shown on the schematic only as a box. All wiring is point to point. There is no internal power supply. All power is derived from the transceiver. Note that because of subtle mechanical differences between them, it is not possible to replace the 640’s tube type LMO with the solid state version found in the SB-102. The SB-640 is not compatible with the SB-100, HW-100 and HW-101 because those transceivers lack the switching circuits required for using the remote LMO. A modification is required on the SB-101 and 102, but the SB-640 manual covers this in detail. The modification involves the installation of a nine-pin connector on the rear panel of the transceiver, and some associated wiring through which the SB-640 is attached. Important: You will need the manual to do the installation. Front panel controls include main tuning, zero set, LMO/XTAL, and XTAL 1/XTAL 2. When connected to the 101 or 102, the 640’s dial light comes on when the transceiver is switched on. The only rear panel controls are two trimmer caps—one for each crystal. The only rear panel connection is a nine-pin socket for connection to the transceiver. References: Use with SB-101 and not lose crystal control. QST. Oct 1968, p. 45. Use with DX-60B. CQ. Oct 1971, p. 79. Frequency output (LMO): 5 to 5.5 MHz Frequency output (crystal): 4.975 to 5.525 MHz Frequency stability: less than 100 Hz drift per hour after 20 minute warmup from ambient conditions. Less that 100 Hz for 10% line voltage variations Visual dial accuracy: within 200 Hz on all bands Electrical dial accuracy: with 400 Hz after calibration to nearest 100 kHz point Dial mechanism backlash: less than 50 Hz Power requirements: 150 VDC at 5 mA, 12.6 VAC at 450 mA Tubes: (1) 6AU6, (1) 6CB6 Photos, general information and specifications from "Heathkit: A Guide to the Amateur Radio Products," by Chuck Penson, WA7ZZE. Used with permission.